![]() |
Direzione didattica di Pavone Canavese |
(12.03.2004)
Mappe, concetti-cornice,
domande focali
- di
Marco
Guastavigna
In un precedente articolo ho già parlato di mappe strutturali, definibili in sintesi come rappresentazioni di contenuti presentati da libri di testo, (che vengono così decostruiti e ricostruiti), elaborate secondo il modello logico-operativo delle mappe concettuali di Novak e connesse a un concetto cornice sulla base di una domanda focale.
Mi propongo questa volta di esemplificare(1)
cosa può succedere quando, nell'elaborare mappe strutturali relative a un testo
di riferimento:
- si mantiene il medesimo concetto-cornice;
- si adottano diverse domande-focali.
Così come non voglio ridurre la costruzione a
scopo formativo di mappe concettuali alla proposta di elaborare mappe
strutturali, perché auspico anzi che questa attività sia propedeutica a
rappresentare le conoscenze svincolandosi dal libro di testo e
"implementando" apprendimento più ampiamente significativo, con questa
specifica ipotesi di lavoro non intendo assolutamente fissare una regola
assoluta. Voglio però essere congruente
con il suggerimento dato nell'articolo citato, ovvero
rielaborare un testo di riferimento, tutte le volte che sia possibile,
utilizzando titolazioni ed eventuali outlining per aiutare gli allievi a
definire il concetto-cornice.
Mi sembra infatti più semplice - soprattutto quando si voglia costruire in modo
negoziato con la classe una mappa via via più convincente e condivisa-
mantenere fisso il concetto-cornice e impiegare piuttosto la variazione delle
domande focali come strumenti di orientamento e perfezionamento della chiave
di elaborazione delle mappe strutturali.
Ovviamente è del tutto legittimo modificare i concetti-cornice nel corso della
ri/elaborazione della mappa strutturale: la prestazione mi appare però più
complessa, così come il confronto tra le diverse mappe via via realizzate.
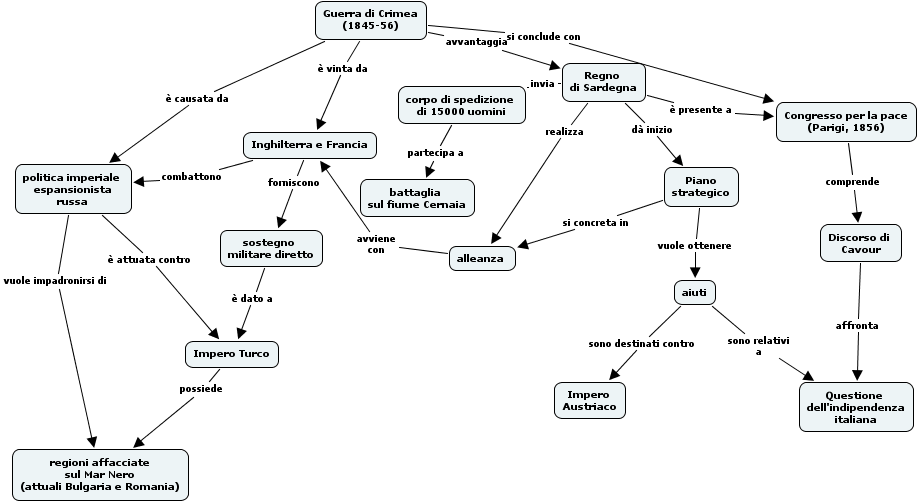
L'esempio che propongo è relativo alla guerra di Crimea, o, più precisamente, a come essa viene presentata dal mio attuale libro di testo (AA.VV., "La storia per grandi temi. Dalle Rivoluzioni alla Grande guerra.", Le Monnier, Firenze), ovvero come evento-concetto a cui dedicare un paragrafo, intitolato appunto "La guerra di Crimea" (pag. 143), che così recita:
"Per realizzare il piano di Cavour era però
necessario che il piccolo regno di Sardegna trovasse il modo di farsi prendere
in considerazione della potenze di cui ricercava l'appoggio. L'occasione
propizia arrivò con la guerra di Crimea. Nel 1854 la Russia aveva
dichiarato guerra alla Turchia, per impadronirsi delle regioni affacciate sul
mar Nero, oggi corrispondenti alla Bulgaria ed alla Romania. Francia e
Inghilterra, preoccupate dall'espansione dell'impero russo, avevano sostenuto
militarmente la Turchia. La guerra si rivelò molto dura, anche per le gravi
epidemie che scoppiarono tra le truppe alleate, impegnate nell'assedio della
città di Sebastopoli. Ottenuta l'approvazione del Parlamento, Cavour decise di
inviare in Crimea un corpo di spedizione di 15.000 uomini, comandati dal
generale Alfonso La Marmora. Quattro mesi dopo, il nuovo corpo dei
bersaglieri del regno di Sardegna partecipò alla battaglia vittoriosa della Cernaia.
Poco meno di 200 uomini morirono sul campo, ma circa 1500 soldati piemontesi
perirono per l'epidemia di colera che infuriava in Crimea
Le conseguenze politiche furono però estremamente positive:
- Vittorio Emanuele II, in visita ufficiale a Parigi e Londra, fu accolto con
grandi manifestazioni di simpatia e il giornale inglese "Daily Telegraph"
salutò il giovane sovrano come "nostro alleato, come quella rarità che è
un re costituzionale";
- nel congresso per la pace, riunitosi a Parigi nel 1856, a Cavour
fu riservato un giorno nel quale, nonostante le proteste dell'inviato austriaco,
egli poté parlare della questione dell'indipendenza italiana".
Qual è il problema? ll testo presenta una sua una gerarchizzazione delle informazioni con neretti e corsivi, ma ne sono possibili comunque più piani di lettura e quindi più interpretazioni del concetto, "Guerra di Crimea", indicato dal titolo del paragrafo e assunto a concetto-cornice per l'elaborazione della mappa strutturale relativa al testo. E tali chiavi di lettura e interpretazioni, esplicitate in diverse domande-focali, possono dare vita a diverse mappe strutturali, ovvero a diversi tipi di comprensione, del medesimo concetto-cornice.
Per esempio, si può inizialmente costruire una mappa che abbia come domanda-focale la comprensione delle ragioni delle guerra e dei suoi sviluppi militari (si può essere spinti in questa direzione, palesemente poco rispondente alla prospettiva complessiva del paragrafo, dalla dovizia di particolari e dall'enfasi riservata ai bersaglieri e a La Marmora dal testo). Nella figura seguente presentiamo un possibile risultato di questa impostazione:

Più utile ai fini della collocazione dell'evento nell'insieme dell'esposizione del capitolo (intitolato non a caso "Il cammino dell'Italia verso l'indipendenza", è ovviamente interrogarsi su cause e sviluppo della guerra, ma anche sulle sue conseguenze diplomatiche per il regno di Sardegna:

In questa seconda mappa strutturale vengono trascurate alcune informazioni precedentemente enfatizzate. Siamo infatti passati da una domanda focale fortemente improntata all'evento e alla sua contestualizzazione, ad un'altra che ne descrive maggiormente il significato storico dal punto di vista della diplomazia del regno di Sardegna.
La domanda focale più utile ai fini della comprensione e dello studio, ovvero quella che più compiutamente coglie il significato storico assegnato dal libro di testo all'evento assunto a concetto-cornice, e che non per caso recupera alla rete concettuale della mappa le implicazioni contenute nell'incipit del paragrafo ("Per realizzare il piano di Cavour..."), è chiedersi quale sia il ruolo della guerra nel processo che porta all'indipendenza italiana e che conduce all'elaborazione della terza mappa:

Quest'ultima mappa strutturale del resto è quella che più probabilmente corrisponde alla rappresentazione dell'evento "guerra di Crimea" di noi insegnanti di storia, indipendentemente dal libro di testo a cui facciamo riferimento, e quindi sembrerebbe avere rispetto alle altre maggiori probabilità di essere davvero significativa.
![]()
(1) Come già nel contributo precedente relativo al rapporto tra mappe e testi, scegliamo di lavorare al livello micro, (il paragrafo) perché questo ci dà la possibilità di riportare il testo originale senza appesantire troppo la lettura. L'esempio scelto ci sembra sufficientemente paradigmatico perché il lettore possa "trasferire" le questioni discusse sul livello "macro" (il capitolo, un insieme di capitoli).
![]()
Questo articolo è pubblicato sotto Licenza Creative Commons.